17/11/2022
Nhận biết đối tượng là một trong những giai đoạn đầu tiên trước khi bước vào giai đoạn xử lý ảnh. Để có thể nhận biết được đối tượng trong ảnh thì trước tiên phải xác định được đối tượng.
Bản chất của việc xác định đối tượng trong ảnh là chúng ta bóc tách đối tượng ra khỏi nền của ảnh trước khi thực hiện nhận biết đối tượng. Vấn đề đặt ra là làm thế nào để hệ thống thị giác máy tính có thể xác định được vùng nổi bật của ảnh (Salieny region hay Saliency map) từ một ảnh nền chưa biết.
Như vậy nhận biết và xác định các Saliency map là bước đầu tiên nhằm mục đích nhận biết đâu là thành phần quan trọng của ảnh, điểm nổi bật của ảnh để tiện cho các xử lý phức tạp sau này. Đặc biệt, đối với những bài toán xử lý để nâng cao chất lượng ảnh thì việc sử dụng phương pháp saliency maps là điều tất yếu, hỗ trợ tìm kiếm được phần quan trọng và loại bỏ những yếu tố dư thừa của ảnh đó.
Để xác định bố cục ảnh, ta cần xác định những thành phần trong ảnh mà chúng nổi trội hơn so với những thành phần khác hay nói cách khác là chúng ta đi xác định các Saliency map của ảnh.
Việc tách ra một vùng ảnh từ một hình ảnh có chứa nhiều đối tượng nổi bật rất là khó khăn. Các phương pháp phát hiện hiện nay có nhiều nhược điểm như là độ phân giải thấp, biên xác định không rõ ràng hoặc khó để tính toán. Chính vì vậy việc xác định Saliency map là hướng tiếp cận khác để giải quyết các khó khăn trên.
Để xác định được các thành phần nổi bật từ ảnh, thông thường ta cần phải xác định các đặc trưng sau:
Được đưa ra lần đầu bởi các nhà khoa học Laurent Itti, Christof Koch vào năm 2001 trong quá trình nghiên cứu về tính năng trích xuất hình ảnh.Mô hình xác định của Itti được cho là mô hình cổ điển trong các mô hình thể hiện quá trình tìm kiếm saliency map và thường được sử dụng rộng rãi để phát hiện khu vực nổi bật của một tấm ảnh đầu vào bất kì.
Saliency map tích hợp các thông tin được chuẩn hóa từ các bản đồ đặc tính riêng biệt. Cách tiếp cận theo mô hình của Itti để xác định vùng nổi bật của ảnh được tính toán trên cơ sở lựa chọn tính toán các đặc tính đơn giản. Các đặc tính đó thường là màu sắc, cường độ, hướng, sự chuyển động hay các đặc tính khác….. Chính vì vậy phương thức tiếp cận này khá đơn giản, giảm được thời gian tính toán.
Mô hình thực hiện:

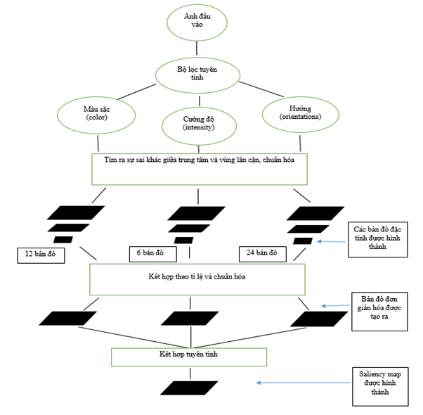
Hình 1.Quá trình xác định saliency map của Itti.
Quá trình thực hiện
- Bước 1: Nạp ảnh đầu vào và cho qua bộ lọc tuyến tính để loại nhiễu
- Bước 2: Trích xuất các đặc tính màu sắc, cường độ, hướng.

Từ ảnh đầu vào, trích xuất các giá trị màu r,g,b (red, green, blue). Cường độ ảnh I được tính theo công thức:

Tương ứng với mỗi pixel, tạo các hình màu:
Xác định màu đối lập: RG= R-G và BY=B-Y.
Việc xác định hướng cục bộ tại mỗi điểm trong ảnh nhận được thông qua bộ lọc Gabor với 4 góc tương ứng 0o,45o,90o và 135o.
- Bước 3:Tính toán sự sai khác giữa điểm trung tâm và vùng lân cận.

Tính toán sự sai khác giữa trung tâm và vùng lân cận để xác định sự tương phản bằng cách lấy sự sai khác giữa điểm trung tâm và vùng lân cận cho mỗi đặc tính. Thao tác này được thực hiện bằng cách nội suy và sau đó lấy điểm trừ điểm:

Nội dung quá trình chuẩn hóa:
- Bước 4:Kết hợp và chuẩn hóa để đưa ra bản đồ tốt nhất.

Các bản đồ đặc tính sau khi được chuẩn hóa ở trên sẽ được kết hợp tạo thành 3 bản đồ tốt nhất tại tỉ lệ delta = 4.

- Bước 5: Kết hợp tuyến tính 3 bản đồ đặc tính,,ở bước 4 để tạo thành một saliency map hoàn chỉnh:
