TCA785 là IC điều khiển góc mở thyristor (SCR) và triac, do Siemens/Infineon phát triển.
1. Các chức năng chính:
- Tạo xung kích mở SCR/TRIAC.
- Điều khiển góc mở α (alpha) theo điện áp điều khiển.
- Đồng bộ với điện áp xoay chiều nguồn.
2. Một số ứng dụng phổ biến:
- Chỉnh lưu 1 pha điều khiển.
- Điều chỉnh điện áp AC.
- Điều khiển tốc độ động cơ.
- Điều khiển công suất tải.
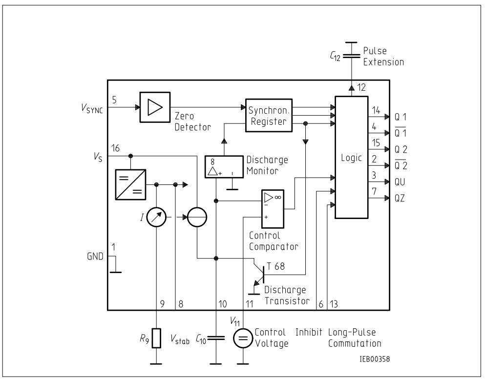
3. Sơ đồ khối của TCA785:

4. Sơ đồ chân và chức năng chân:

5. Nguyên lý hoạt động:
- Tín hiệu đồng bộ hóa thu được thông qua điện trở ohmic cao từ điện áp đường dây (thoogn qua chân số 5).
- Góc kích hoạt của SCR có thể được điều chỉnh liên tục trong khoảng từ 0 o ̊đến 180o bằng cách thay đổi giá trị biến trở bên ngoài tại chân 11. Trong nửa sóng dương của điện áp đường dây, SCR nhận được xung cổng dương từ chân đầu ra IC 15. Trong nửa sóng âm, nó cũng nhận được xung kích hoạt dương từ chân 14. Độ rộng xung kích hoạt là khoảng 100 μs.
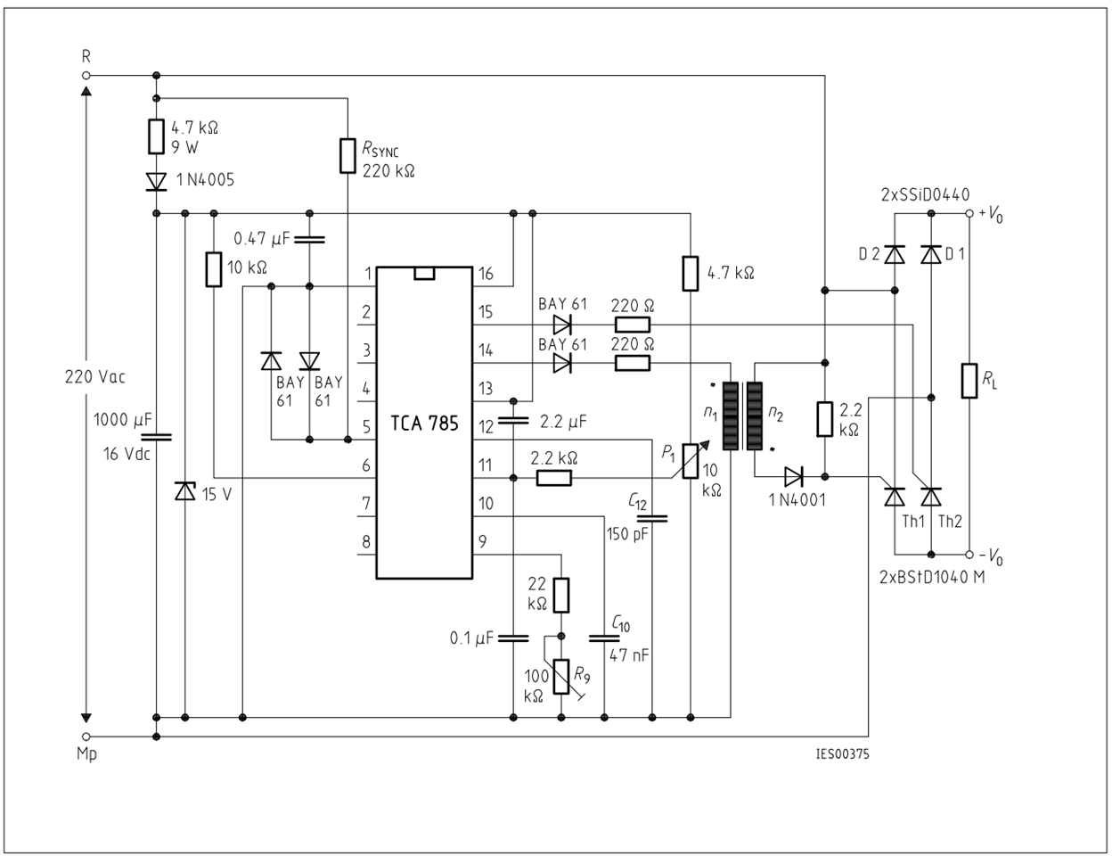
6. Sơ đồ mạch chỉnh lưu cầu một pha bán điều khiển

7. Kết quả
