Nghiên cứu Khoa học
Thiết kế hệ thống giám sát điện, nước sinh hoạt
1. Giới thiệu
Hệ thống này sẽ thực hiện công việc giám sát thông số điện năng tiêu thụ và lượng nước sinh hoạt hằng ngày, sau đó đều đặn gửi những thông tin này ra màn hình hiển thị trên thiết bị hay cập nhật lên giao diện web để người dùng tiện theo dõi, quan sát.
Giả dụ, đối với những ai muốn sử dụng hệ thống này cho hộ gia đình của họ, điều đầu tiên là họ cần mua bộ thiết bị giám sát điện – nước, sau đó phải cung cấp cho một tài khoản gmail đáng tin cậy (đây xem như là một tài khoản mà họ đăng ký) để có thể đăng nhập vào hệ thống và giám sát các thông số điện - nước của chính họ trực tiếp qua internet.
Admin dựa vào database của Firebase, sẽ hoàn toàn kiểm soát được thông tin của từng người dùng, đồng thời cũng có thể thực hiện khóa hoặc cho phép tài khoản gmail đó có tiếp tục được sử dụng dịch vụ giám sát qua internet nữa hay không.
2. Tính toán, thiết kế hệ thống
2.1 Thiết kế sơ đồ khối hệ thống
Với những yêu cầu kể trên, hệ thống sẽ bao gồm các khối sau: khối nguồn, khối xử lí trung tâm, khối hiển thị, khối thiết bị đầu vào và WebServer.
Khối nguồn: cấp nguồn cho hệ thống hoạt động.
Khối xử lí trung tâm: nhận dữ liệu từ khối thiết bị đầu vào, tính toán các giá trị điện - nước sau đó xuất tín hiệu ra khối hiển thị để hiển thị các giá trị điện – nước đã sử dụng. Kết nối mạng không dây để đọc thời gian thực từ internet về so sánh để đều đặn lấy dữ liệu từ database về xử lí và cập nhật dữ liệu mới lên database.
Khối hiển thị: hiển thị thông tin về lượng điện – nước tiêu thụ.
Khối thiết bị đầu vào: bao gồm cảm biến dòng, mạch đo áp và cảm biến lưu lượng.
WebServer: bao gồm một database để lưu trữ dữ liệu và một web host để xây dựng trang web giám sát điện – nước.


Hinh1: Sơ đồ khối hệ thống
2.2 Tính toán và thiết kế mạch
- Thiết kế khối hiển thị
Trên mô hình sẽ có một màn hình LCD 16x2 hiển thị thông tin về mức điện năng đã sử dụng hoặc lượng nước đã sử dụng. Sử dụng một nút nhấn để chuyển đổi hiển thị qua lại giữa hai thông tin điện – nước. LCD 16x2 sẽ sử dụng nguồn 5V từ Arduino để hoạt động và tiêu tốn dòng tối đa là 120mA.
- Thiết kế khối xử lý
Sử dụng Arduino Mega để tiếp nhận và xử lý dữ liệu từ khối thiết bị đầu vào. Arduino Mega có dòng tiêu thụ là 200mA. Module giao tiếp wifi NodeMcu sẽ tiếp nhận dữ liệu để xử lý, so sánh và cập nhật thông tin lên web server; khi hoạt động ở mức tối đa thì tiêu thụ dòng 170mA.
Về WebServersử dụng database Firebase để lưu trữ dữ liệu và xây dựng trang web với Firebase hosting.
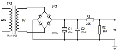
- Thiết kế Thiết kế mạch đo điện áp:
Có nhiều phương pháp để đo điện áp của nguồn điện. Nếu không xét về kích thước hơi cồng kềnh và giá thành của sản phẩm, thì việc sử dụng biến áp để giảm áp là một trong những cách đơn giản và an toàn.

Hình 2: Mạch đo điện áp
Như sơ đồ nguyên lý bên trên, nguồn 220Vac khi qua biến áp sẽ được giảm xuống còn 9Vac hiệu dụng (điện áp đỉnh là 12.7V). Sử dụng cầu diode để chỉnh lưu thành điện áp một chiều 11.3V đỉnh (sụt áp trên diode là 1.4V). Sau đó sử dụng 2 tụ điện để lọc nhiễu và làm phẳng điện áp.
Nhưng để bộ ADC của Arduino đo được điện áp thì điện áp ngõ ra Vo phải nhỏ hơn 5V, và để tránh trường hợp áp tăng cao đột ngột gây hại cho Arduino thì ta xử lí cho điện áp nhỏ hơn 4V. Ta sử dụng cầu phân áp để xử lý vấn đề này, theo sơ đồ hình 3.2 điện áp ngõ ra Vo được chia xuống còn 1/3 tức sẽ có giá trị khoảng 3.78V.
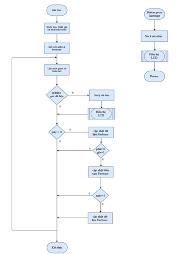
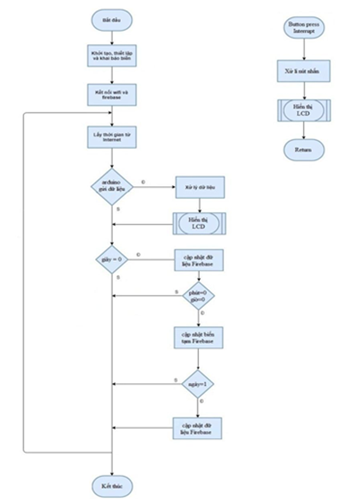
3. Lưu đồ Node MCU
Lưu đồ Node MCU như hình sau:

