Nghiên cứu Khoa học
Hệ thống điều khiển tấm pin mặt trời để tối ưu thu năng lượng
Hình 1: Sơ đồ khối của hệ thống
Hệ thống bao gồm các khối có chức năng như sau:
- Khối cảm biến:
- Khối vi điều khiển ESP32:
- Khối vi điều khiển Arduino Uno R3:
- Phần mềm Blynk IoT 2.0: Dữ liệu của ESP32 sẽ được gửi về Blynk để giám sát hệ thống.
- Khối nguồn:
- Khối động cơ: Servo là động cơ chính trong hệ thống điều khiển tấm pin mặt trời.
- Khối hiển thị: Hiển thị các giá trị như đo điện áp từ cảm biến đưa ra màn hình LCD thông qua vi điều khiển Arduino.
- Khối hệ thống điện năng lượng mặt:

Hình 2: Lưu đồ thuật toán.
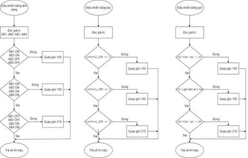
* Giải thích lưu đồ thuật toán:
Đầu tiên, hệ thống sẽ tiến hành kết nối WiFi để ESP32 được kết nối với internet. Nếu kết nối không thành công hệ thống sẽ tiến hành kết nối lại.
Sau khi đã kết nối WiFi, hệ thống sẽ tiến các kết nối input, output, tiến hành thiết lập xung PWM cho động cơ Servo, tiếp theo lấy thời gian thực từ Network Time Protocol(NTP) server.
Hệ thống sẽ đọc dữ liệu từ các chức năng điều khiển khác nhau. Dựa trên các dữ liệu này hệ thống sẽ quyết định cách điều khiển động cơ servo.
Dựa trên dữ liệu từ các cảm biến, hệ thống sẽ điều khiển động cơ servo để xoay đến một góc cụ thể. Góc xoay của động cơ servo sẽ phụ thuộc vào dữ liệu từ các cảm biến.
Hệ thống sẽ gửi dữ liệu lên Blynk để có thể theo dõi trạng thái của hệ thống từ xa.

Hình 3: Lưu đồ thuật toán của từng chức năng.